汽车作为人类出行的主要交通工具,根据数据统计显示,每天人在汽车内的平均时长多达2小时,因此,车内的环境对人类的健康影响巨大。车门内外开启手柄、方向盘、副仪表板、手套箱、座椅等与人体密切接触的部位容易残留细菌,特别是出租车、网约车和共享汽车,车上来往乘员繁多,携带并传播的细菌和病毒的可能性更大。
对于主机厂而言,做好车内抗菌设计,可有效提升产品的竞争力,获得用户的青睐。
1.1微生物概念
微生物是形体微小,构造简单的生物统称。绝大多数个体用显微镜才能看到,并广泛分布在自然界中,如细菌、真菌和病毒等。
微生物与人类的关系最为密切,对人类既有利的一面又有不利的一面。
1.2微生物的种类
常见的微生物有细菌、真菌和病毒。细菌按照形态可分为球状、杆状和螺旋状。球状细菌有肺炎双球菌、乳酸球链菌和金黄色葡萄糖球菌等;杆状细菌有大肠杆菌、枯草杆菌、链杆菌和变形杆菌等;螺旋状杆菌有霍乱弧菌和小螺菌等。真菌包含霉菌、酵母菌、蕈菌(蘑菇、木耳、香菇、灵芝等肉眼可见的大型真菌子实体)等。病毒则是只含有一种核酸(DNA或RNA),必须在活细胞内寄生并以复制方式增殖的非细胞型生物。
鉴于车内环境及用材基本相同,容易滋生和繁殖的微生物相对统一,并考虑到有害微生物对人类生命健康的不利影响,为了保证车内的安全与健康,金黄色葡萄糖球菌、大肠杆菌、霉菌和病毒等微生物应是重点关注的对象。例如,霉菌容易在纺织品上生长并引起霉变,霉菌分泌的酶类或其他物质可对纺织品造成破坏,改变其理化性能并降低使用寿命,并且霉菌及其产生的孢子和毒素也会对人的身体健康造成危害。
抗菌材料是指与细菌、病毒作用后,干扰或阻碍了它们的正常生长,并且能够在一定时间内,对细菌或者病毒有抑制作用的一类化学物质。抗菌材料之所以具备抗菌性能,是因为材料中添加了抗菌剂,根据添加抗菌剂的类型可将抗菌材料划分为天然抗菌材料、有机抗菌材料和无机抗菌材料三大类[1]。
2.1天然抗菌材料
天然抗菌材料主要来源于动物和植物体,通过提取、分离和纯化获得具有抑菌性能的活性物质。常见的天然抗菌材料有植物精油、壳聚糖和抗菌肽等,它是利用微生物的拮抗作用,通过细胞的渗透性改变,缓慢释放杀菌物质,从而达到抗菌的效果。天然抗菌材料生物相容性好,对环境的污染程度及毒害性较小。但其来源有限,提取的成本较高,提取物的稳定性较差,并且因其抗菌的范围窄、抗菌效率低等缺点,导致天然抗菌材料的应用受到了一定的限制。
2.2有机抗菌材料
有机抗菌材料是通过加入适量的有机抗菌剂,或以其他方式将有机抗菌基团引入到载体中的一类材料。有机抗菌材料中添加的有机抗菌剂,可对细菌的细胞膜产生破坏,或者通过静电吸附作用进行杀菌,从而达到抑菌的效果[2]。
有机抗菌材料根据抗菌有效成分的分子结构类型,可以分为低分子抗菌材料和高分子抗菌材料两个类别。与无机抗菌材料相比,有机抗菌材料的抗菌剂种类较多,制备工艺也较为成熟,其特点是抗菌性能好,选择性强,抗菌实效快,但耐高温性能差,使用时容易使细菌产生耐药性,受热会分解并产生有毒性的物质,危害生命健康。
2.3无机抗菌材料
无机抗菌材料很早就被人类采用,如古代的银筷和铜酒杯等,这些具有抗菌效果的金属就是最早的无机抗菌材料。大部分金属粒子具有抗菌效果,其中银离子最强,汞和铅离子次之,由于汞和铅毒性很强而很少使用,因此,无机抗菌材料中,研究最多的是银离子。
无机抗菌材料可以分为三类,其一为将带有抗菌功能的金属离子与无机载体合成的抗菌材料,其二为在有光源条件下可以产生抗菌物质(金属氧化物)的抗菌材料[3],其三为金属有机骨架化合物(MOFs)抗菌材料。无机抗菌材料中添加或者通过反应生成的金属离子进入细菌细胞膜内之后,可与其发生反应,导致细菌渗透性发生改变,或者金属离子黏附在细菌的细胞壁上,造成细菌无法与外界进行物质交换,最终达到杀菌的作用。由于无机抗菌材料的化学性质稳定,抗菌效果持久且显着,使用安全环保,使得其成为车用抗菌材料研究及应用的热门方向。抗菌塑料、抗菌皮革和抗菌织物等常见车用抗菌材料,已成为车型设计选材时的热点,受到主机厂的高度关注。
抗菌性能的要求及测试方法在食品、服装和玩具等行业相对完善,但是在汽车行业,还没有可以参照的行业标准,各个主机厂对抗菌性能的技术要求及检测方法都存在较大差异。
3.1各大主机厂对材料的抗菌性能管控
各大主机厂对于车用抗菌材料的要求可划分为三种,如表1所示。

方式一是只管控霉菌,并且测试时采用不植入霉菌的方式进行试验。通常在常温或者高温、高湿(不同主机厂试验条件存在差异),干态和湿态(加水)两种条件下放置一定时间,采用视觉或者嗅觉的方式对测试样件进行评价,判定其是否产生霉菌。目前绝大部分主机厂采用此种办法对材料的抗菌性能进行管控。
方式二是只管控霉菌,但测试时会采取植入霉菌(黑曲霉、绳状青霉、球毛壳霉等,不同主机厂菌种要求存在差异)的方式进行试验,在一定条件下培养一段时间后,观察霉菌的存活率。此项管控办法,目前国内只有极少数几家合资企业在采用。
方式三是管控霉菌和细菌,并且测试时采用植入霉菌和细菌的方式进行试验。此项管控办法尚处于研究阶段,目前国内还没有主机厂应用的先例。
3.2材料抗菌性能的检测方法
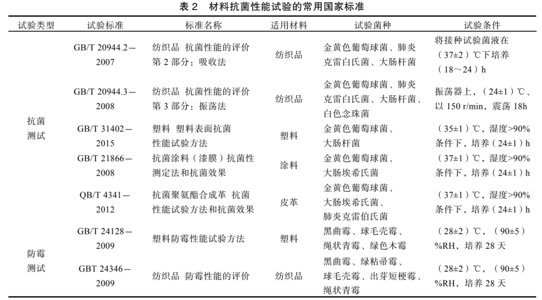
目前抗菌材料在汽车行业的应用尚处于起步阶段,各大主机厂还在不断探索并研究抗菌材料的选用及测试。笔者收集并梳理现行版材料抗菌与防霉性能试验的常用国家标准,如表2所示。

表2中所罗列的材料抗菌及防霉测试标准,主要针对并应用于服装和玩具行业,均采用植入活菌,通过一定条件的培养后,观察菌种的存活率并计算抗菌性能值的方式进行判定。其试验条件(多为常温、高湿)、试验菌种和应用场景与汽车上的实际应用情况大同小异,主机厂在制定车用材料的抗菌性能试验标准时,可进行借鉴和参考。
随着各大主机厂对车用抗菌材料的关注度越来越高,量产应用的诉求越来越大,塑料、皮革、织物等原材料厂商对车用抗菌材料的研发投入也越来越大。例如,赵丽萍[4]利用熔融共混的方法制备了抗菌滑石粉填充聚丙烯材料,研究无机银离子抗菌剂含量对滑石粉填充聚丙烯材料力学性能、抗菌效果、耐划擦性能、长效抗菌性能和散发特性的影响。研究结果表明,当滑石粉填充聚丙烯材料体系中加入适量的无机银离子抗菌剂之后,材料本身的力学性能和热老化性能基本保持不变(部分性能还略有提升),抗菌(大肠杆菌和金黄色葡萄球菌)效率超过99.9%。
国内某主流皮革供应商推出的银离子抗菌超纤皮革,按照主机厂对材料常规性能的测试要求,分别进行5000次马丁代尔耐磨试验、840h热老化试验(70℃,95%RH)和500次碱汗摩擦试验之后,采用GB/T31402-2015《塑料塑料表面抗菌性能试验方法》标准进行抗菌性能测试,结果显示,试验后的材料抗菌性能显着。抗菌超纤皮革不仅能够满足主机厂对原材料的常规性能要求,并且在每种试验测试完毕后,再分别检测材料的抗菌性能,抗菌超纤皮对大肠杆菌、金黄色葡萄球菌与肺炎克雷伯氏菌的抑制率均超过95%。
4.1车用抗菌材料的性能摸底
为了探究车用抗菌材料的行业现状,笔者从汽车行业原材料供应商中,选取了几家主流厂商推荐的抗菌材料牌号,并进行了抗菌性能摸底测试,结果如表3所示。

材料抗菌性能的摸底测试结果表明,按照国标对材料的抗菌性能进行测试,涉及7个原材料厂家对应12个抗菌材料牌号中,仅有2家(厂家B和厂家D)共计3个材料牌号的抗菌性能较差,不具备抗菌的效果和作用,其余材料均具备良好的抗菌性能。同一塑料厂家不同材料(厂家A抗菌塑料与普通塑料)的抗菌性能(大肠杆菌和金黄色葡萄球菌)存在很大差异,说明抗菌剂的添加对塑料的抗菌性能起着决定性作用;但同一织物面料厂家不同材料(厂家F抗菌织物与普通织物)的抑菌率(白色念珠菌、大肠杆菌及金黄色葡萄球菌)相差不大,说明抗菌剂的添加对织物面料的抗菌性能影响甚微。
由于抗菌材料中添加了一定剂量的抗菌剂,其生物毒性与抗菌周期等性能尚处于研究测试中,并且抗菌剂的添加对材料本身性能是否有潜在影响,需要进一步研究与探索。车用抗菌材料的选择和使用,应当对这些性能进行充分的试验验证。
4.2抗菌材料的成本分析
笔者调研并统计了汽车行业主流原材料厂家推荐抗菌材料的成本情况,结果显示:抗菌材料相比于普通材料,生产制造成本均存在一定的上涨,并且抗菌塑料相对抗菌皮革的成本上涨更为明显,不同原材料厂家的波动范围相对更大。其中抗菌塑料相比于普通塑料成本上涨约10%~40%,抗菌皮革相比于普通皮革成本上涨约5%~10%。
与普通材料相比,抗菌材料需要在生产制造过程中添加抗菌剂,不仅涉及新增抗菌剂的原材料成本,可能还会新增生产制造工序。例如抗菌超纤皮革的生产制作是在普通超纤皮革(成品)的基础上,通过在表层中加入少量抗菌剂并进行合适的烘烤,从而得到抗菌超纤皮革。新增的抗菌剂及必要的生产制造工序,是导致其生产制造成本上涨的直接原因。其制造工艺如图1所示。

影响抗菌材料成本的主要因素有:抗菌的效果等级要求、抗菌的菌种数量要求、抗菌的持久性要求、订货量及周期等,抗菌的效果等级要求越高,抗菌的菌种数量要求越多,抗菌的时间要求越长,对应的材料成本越高。
随生活水平的提高,环保与健康已深入人心,对于主机厂而言,在车内与人体密切接触的部位开发并应用抗菌材料,可有效切入康健主题,作为车型销售的宣传卖点,满足消费者的诉求,并提升同级产品的竞争力。正由于此,越来越多的主机厂及车用原材料厂商投入大量的人力、物力与财力,着眼于健康座舱的开发,其中车用抗菌材料就是其中的一个热门研究方向。相信不久的将来,随着抗菌技术的不断革新、体系及供应链的日趋完善,车用抗菌材料必将迎来高速发展的阶段。
免责声明:部分资料来源于互联网,公众平台的公开渠道,转载的目的在于传递更多信息及分享,并不意味着赞同其观点或证实其真实性,也不构成其他建议。仅供交流,不为其版权负责。如涉版权,请联系我们及时修改或删除。